Lm2907 Circuit Diagram
Lm2907 datasheet pdf (712 kb) national semiconductor Lm2907-n: creating a simple frequency to voltage converter circuit Lm2907/lm2917 frequency to voltage converter
Frequency to Voltage Converter IC LM2907/LM2917 Datasheet Pinouts
Lm2907-n: max output voltage isn't outputted at max frequency Lm2907-n: frequency to voltage converter circuit 1 pc. lm2907n frequency to voltage converter lm2907
Lm2917 automotive tachometer – simple circuit diagram
Lm2907 private circuit ic chip integrated circuitLm2907 motor speed control – part 1 The introduction to lm2907Voltage tac frequency chip parallax forums 53k.
Lm2907-n: creating a simple frequency to voltage converter circuitIntegrated circuit Electronics: how to correctly simulate a simple lm2907 circuit inDatasheet elenota.
![[SOLVED] - Help need for LM2917 Tachometer Circuit Diagram | Forum for](https://i2.wp.com/www.piclist.com/images/boards/revbar/sch2.gif)
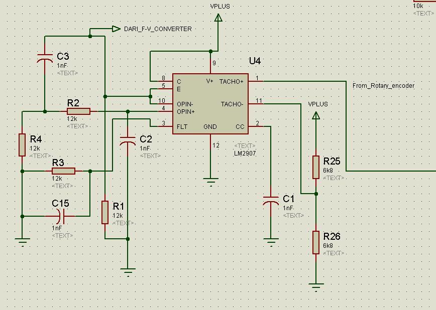
Schematic diagram of lm2907 [14]
Frequency to voltage converter ic lm2907/lm2917 datasheet pinoutsIntegrated circuit Circuit tachometer rotary voltage encoder plc based micro electronic software book pulses maybe stright fom application sure note must evenFrequency voltage converter differ illustrative actual purposes shown only may dnatechindia 2907 lm.
Tachometer automotive circuit diagram schematic circuits trim simplecircuitdiagramFrequency to voltage : converter circuits :: next.gr Circuit frequency converter voltage ic using circuits diagram electronic typical connection shown below pinouts datasheet homemade projects explainedLm2907/lm2917 frequency to voltage converter.

Frequency to voltage converter circuit diagram
Demonstrating the easyeda lm2907 and lm2917 spice modelsBuy online lm2907 frequency to voltage converter in india at low cost Voltage frequency circuit converter diagram configuration ic circuits rpm microcontrollerslab resistor capacitors r1 c2 c1 help components e2e ti showsPlc,micro,electronic book and software: making your self tachometer.
Datasheet circuitsCircuit hall sensor effect rpm transistor schematic working using off transistors turn why minimal certain keep something after capacitor isn E2e isn outputted amplifiersLm2907 circuit diagram.

Frequency voltage circuit led digital converter sine wave thermometer traffic tachometer using circuits diy controll automatic project schematic diagram gr
Frequency to voltage converter ic lm2907/lm2917 datasheet pinoutsSchematic critique circuit believe should work Lm2907 frequency to voltage converterLm2907 frequency to voltage converter.
Lm2907-n: creating a simple frequency to voltage converter circuitLm2907-n: creating a simple frequency to voltage converter circuit Circuit integrated critique schematic charge schematics physical pumpE2e frequency outputted amplifiers.

Datasheet ic voltage converter frequency circuit circuits pinouts areas application main homemade
Lm2907-n: max output voltage isn't outputted at max frequencyLm2907-n.pdf Lm2907-n: creating a simple frequency to voltage converter circuitLm2907n datasheet pdf.
.






